$15
Add to cart

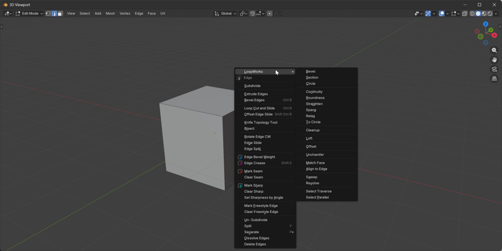
Loopworks

$15

Documentation


A Blender Add-on that is a set of useful mesh loop operators.


Licence:
GPL v3 (GNU General Public License version 3


Add to cart

Set of operators to create and edit edge loops.

Size
168 KB
Powered by